Media
HKU scientists and microbiologists jointly discover a novel antiviral strategy for treatment of COVID-19 using existing metallodrugs
12 Oct 2020
From the right: Dr Jasper F W CHAN and Dr Shuofeng YUAN of the Department of Microbioloty, Professor Hongzhe SUN and Dr Runming WANG of the Department of Chemistry
The research team (from the right) Miss Suyu WANG, Dr Runming WANG, Professor Hongzhe SUN, Professor Kwok-Yung YUEN, Dr Shuofeng YUAN and Dr Jasper F W CHAN
From the right: Miss Suyu WANG, Dr Hongyan LI, Professor Hongzhe SUN, Dr Runming WANG, Dr Shuofeng YUAN and Dr Jasper F W CHAN
Proposed structure of Bi-bound zinc-bindnig domain of SARS-CoV-2 helicase. Through kicking out the crucial zinc(II) ions in the zinc-binding domain of SARS-CoV-2 helicase, RBC demonstrated its ability to potently suppress the replication of SARS-CoV-2.
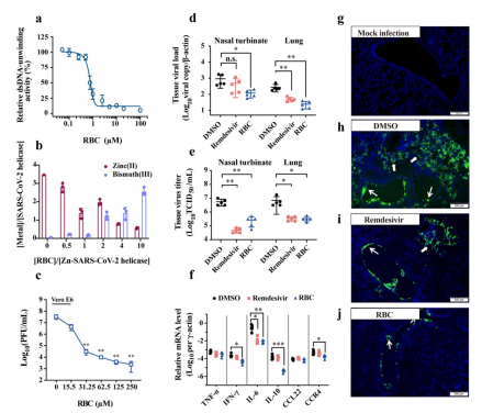
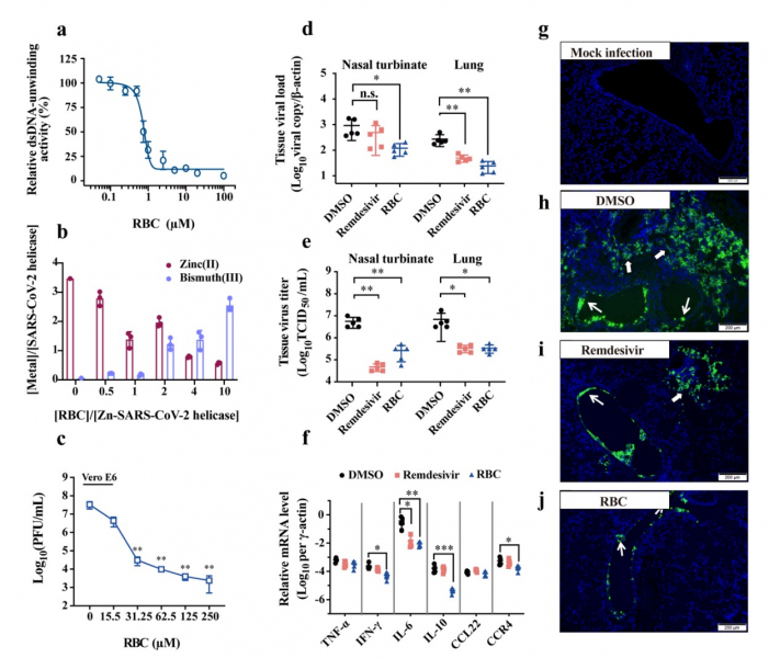
(a) Inhibition of the double-stranded (ds) DNA unwinding activity of the SARS-CoV-2 helicase by RBC (b) The substitution of zinc(II) in SARS-CoV-2 helicase by bismuth(III). (c) Virus copies in the cell culture supernatant exposed to RBC treatment were determined at 48 hours post viral infection in Vero E6 cells (d-f) Hamsters were intranasally inoculated with 104 p.f.u. of SARS-CoV-2 and intraperitoneally given either DMSO (vehicle control), RBC or remdesivir. Respiratory tissue viral yields in the nasal turbinate and lung tissues of the hamsters were determined by (d) qRT–PCR assay and (e) median tissue culture infective dose (TCID50) assay, respectively. (f) Representative chemokine and cytokine assessment of the lung tissues (n = 3) of the indicated groups, as detected in the lung tissue homogenate. The results are shown as mean ± s.d. *P < 0.05, **P < 0.01 and ***P < 0.001 when compared with the DMSO group. NS, not significant. (g-j) Representative images of the viral N protein distribution in lung tissue sections from groups of uninfected hamsters (g) and infected hamsters treated with DMSO (h), Remdesivir (i) and RBC (j), respectively.
A research team led by Professor Hongzhe SUN, Norman & Cecilia Yip Professor in Bioinorganic Chemistry, Department of Chemistry, Faculty of Science, and Professor Kwok Yung YUEN, Henry Fok Professor in Infectious Diseases, Department of Microbiology, Li Ka Shing Faculty of Medicine of the University of Hong Kong (HKU), has discovered a novel antiviral strategy for treatment of COVID-19.
They discovered that a class of metallodrugs currently used in the treatment of other infectious diseases is showing efficacy to potently suppress SARS-CoV-2 replication and relieve viral-associated symptoms in an animal model.
The findings provide a new and readily available therapeutic option with high clinical potential for infection with SARS-CoV-2. This ground-breaking work has been published online in a top-class scientific journal Nature Microbiology. A related patent has been filed in the US.
Background
SARS-CoV-2 is an emerging coronavirus that has caused over 30 million laboratory-confirmed cases and more than 1 million deaths globally of COVID-19 since December 2019. As the process of developing an effective vaccine is still ongoing, another approach for prevention and treatment of the disease is to identify anti-COVID-19 agents from existing virus-specific antiviral drugs to repurpose their uses to target the new virus. Remdesivir, a broad-spectrum antiviral drug, has been reported to show efficacy towards SARS-CoV-2. However, global shortage of the drug, its relatively high price and lack of significant clinical benefits in severe cases, are factors that have limited its wider applications. Clinical trials on a series of antiviral agents are still ongoing which have yet to demonstrate therapeutic efficacies. Therefore, greater efforts are needed to extend the evaluation to cover a wider spectrum of clinically approved drugs, which hopefully could open the way to alternative treatment strategies against the disease through some readily available channels.
Study method and findings
Generally, metal compounds are used as anti-microbial agents; their antiviral activities have rarely been explored. After screening a series of metallodrugs and related compounds, the research team identified ranitidine bismuth citrate (RBC), a commonly used anti-ulcer drug which contains the metal Bismuth for treatment of Helicobacter pylori-associated infection, as a potent anti-SARS-CoV-2 agent, both in vitro and in vivo.
RBC targets the vital non-structural protein 13 (Nsp13), a viral helicase essential for SARS-CoV-2 to replicate, by displacing the crucial zinc(II) ions in the zinc-binding with Bismuth-ions, to potently suppress the activity of the helicase.
RBC has been demonstrated to greatly reduce viral loads by over 1,000-folds in SARS-CoV-2-infected cells. In particular, in a golden Syrian hamster model, RBC suppresses SARS-CoV-2 replications to reduce viral loads by ~100 folds in both the upper and lower respiratory tracts, and mitigates virus-associated pneumonia. RBC remarkably diminishes the level of prognostic markers and other major pro-inflammatory cytokines and chemokines in severe COVID-19 cases of infected hamsters, compared to the Remdesivir-treated group and control group.
RBC exhibits a low cytotoxicity with a high selectivity index at 975 (the larger the number the safer the drug), as compared to Remdesivir which has a low selectivity index at 129. The finding indicates a wide window between the drug’s cytotoxicity and antiviral activity, which allows a great flexibility in adjusting its dosages for treatment.
The team investigated the mechanisms of RBC on SARS-CoV-2 and revealed for the first time the vital Nsp13 helicase as a druggable target by RBC. It irreversibly kicks out the crucial zinc(II) ions in the zinc-binding domain to change it to bismuth-bound via a distinct metal displacement route. RBC and its Bi(III) compounds dysfuntionalised the Nsp13 helicase and potently inhibited both the ATPase (IC50=0.69 µM) and DNA-unwinding (IC50=0.70 µM) activities of this enzyme.
The research findings highlight viral helicases as a druggable target, and the high clinical potential of bismuth(III) drugs and other metallodrugs for treatment of SARS-CoV-2 infections. Hopefully, following this important breakthrough, more antiviral agents from readily available clinically approved drugs could be identified for potential treatment of COVID-19 infections. They can be in the form of combination regimens (cocktails) with drugs that exhibit anti-SARS-CoV-2 activities including RBC, dexamethasone and interferon-β1b.
Key members of the research team:
Department of Chemistry, Faculty of Science
- Professor Hongzhe SUN, Norman & Cecilia Yip Professor in Bioinorganic Chemistry, Chair Professor of Chemistry
- Dr Runming WANG, Post-doctoral Fellow, Department of Chemistry
Department of Microbiology, Li Ka Shing Faculty of Medicine
- Professor Kwok-Yung YUEN, Henry Fok Professor in Infectious Diseases; also a Co-Director of the State Key Laboratory of Emerging Infectious Diseases and Academician of the Chinese Academy of Engineering
- Dr Shuofeng YUAN, Research Assistant Professor
- Dr Jasper F W CHAN, Clinical Assistant Professor
Staunch Supporters
The work was supported by the Research Grants Council (RGC) of Hong Kong, the National Key R&D Programmes of China, the University of Hong Kong (HKU) Seed Fund for Basic Research and donations from the Lo Ying Shek Chi Wai Foundation, Richard Yu and Carol Yu, the Shaw Foundation of Hong Kong, Michael Seak-Kan Tong, May Tam Mak Mei Yin, Hong Kong Sanatorium & Hospital, Hui Ming, Hui Hoy and Chow Sin Lan Charity Fund Limited, Chan Yin Chuen Memorial Charitable Foundation, Marina Man-Wai Lee, the Hong Kong Hainan Commercial Association South China Microbiology Research Fund, the Jessie & George Ho Charitable Foundation, Perfect Shape Medical Limited, Kai Chong Tong, Foo Oi Foundation Limited, Tse Kam Ming Laurence, and Norman & Cecilia Yip Foundation.
Link of the article: https://www.nature.com/articles/s41564-020-00802-x
For media inquiries, please contact Ms. Casey To, External Relations Officer of HKU Faculty of Science (tel: 39174948; email: caseyto@hku.hk / Ms. Cindy Chan, Assistant Director of Communications of HKU Faculty of Science (tel: 3917 5286; email: cindycst@hku.hk).
Images download and illustrations:https://www.scifac.hku.hk/press